|
開關柜多模態(tài)智能感知及一鍵順控專家系統
产品说明
一、系統描述開關柜多模態(tài)智能感知及一鍵順控專家系統實現開關柜機械特性監(jiān)測、電氣參數監(jiān)測、可視化視頻監(jiān)控、環(huán)境溫度監(jiān)測、一鍵順控等一系列功能。系統由智能邊緣網關和功能擴展模塊(機械特性裝置、一鍵順控裝置、監(jiān)控視頻、溫度采集裝置、局放監(jiān)測裝置、智能除濕器、本地顯示屏)組成。智能邊緣網關采集、分析各功能部件傳感數據,通過本地顯示屏與用戶進行系統交互,通過以太網將數據傳輸給站控層控制中心,通過4G聯網,實現web、手機遠程監(jiān)控。
圖1 智能組件在開關柜中的位置示意圖
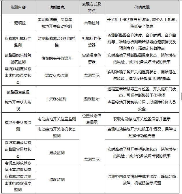
圖2 系統架構示意圖 二、功能描述
三、系統安裝示意圖
圖3 智能組件安裝系統示意圖 四、系統軟件
|





